scroll
Associate degree Pedagogisch Educatief Professional (PEP)
1 Welkom bij de proefles!

Wat leuk dat je interesse hebt in de Associate degree Pedagogisch Educatief Professional (PEP). In deze proefles krijg je een goed beeld van hoe het is om deze opleiding te volgen bij onze samenwerkingspartner LOI. Je duikt in de lesstof, ziet hoe het studiemateriaal eruitziet en test meteen je kennis met een aantal meerkeuzevragen. Zo weet je precies wat je kunt verwachten.
Een tipje van de sluier: we laten je maar een klein stukje van de opleiding zien, maar hopelijk spreekt het onderwerp je aan en smaakt het naar meer.
Veel plezier en succes met de proefles!
2 Proefles: Associate degree Pedagogisch Educatief Professional (PEP)
Inleiding
De opleiding Associate degree Pedagogisch Educatief Professional (PEP) is opgebouwd uit verschillende modules. We geven je met deze proefles een kijkje in één van de modules van de opleiding:
- Interprofessioneel samenwerken in opvang
Je start straks met een open vraag. Daarna ga je verder met interessante literatuur over Interprofessioneel werken en innoveren in teams. Tijdens het lezen van de lesstof kun je jezelf testen door vragen te beantwoorden.
De module Interprofessioneel samenwerken in opvang is opgebouwd uit de volgende thema's:
- Wat is interprofessioneel samenwerken?
- Missie, visie en de invloed van maatschappelijke ontwikkelingen.
- Wet- en regelgeving met betrekking tot interprofessioneel samenwerken.
- Organisatie, functies en taakprofielen.
- Samenwerkingsrelaties.
- Sociale kaart en doorverwijzen.
Voordat je de literatuur induikt, is het goed om stil te staan bij wat je eigenlijk al weet. Waarschijnlijk heb je al wel een idee en kun je de definitie gaandeweg aanscherpen met de kennis die je opdoet.
Voor deze eerste opdracht beschrijf je in eigen woorden wat de definitie van interprofessioneel samenwerken volgens jou inhoudt. Geef daarbij een voorbeeld uit de praktijk waarin verschillende disciplines samenwerken. Dit mag een casus vanuit jouw organisatie zijn of een verzonnen praktijkvoorbeeld als je nog niet werkzaam bent binnen het werkveld.
Theorie: Interprofessioneel werken en innoveren in teams
Bij interprofessionele samenwerking (IPS) gaat het om de samenwerking tussen professionals met uiteenlopende expertises met een gezamenlijk doel. Er zijn allerlei redenen te bedenken waarom het goed zou zijn om professionals met verschillende expertises met elkaar te laten samenwerken (Van der Star, 2017). De reden die vaak als eerst wordt genoemd, is dat zorg rondom een kind beter georganiseerd kan worden als professionals zoals de leraar, de (school)maatschappelijk werker of jeugdzorg korte lijntjes hebben en zo potentiële problemen eerder kunnen signaleren en gezamenlijk beter en sneller kunnen handelen. Een andere reden is dat door IPS de werelden van een kind beter met elkaar verbonden en afgestemd kunnen worden (Doornenbal & De Leve, 2014). Zo is het aantal kinderen dat naar kinderopvang of bso gaat in de afgelopen jaren meer dan verdubbeld (Rijksoverheid, 2019) en zouden deze kinderen profiteren als leraar en pedagogisch medewerker hun werkwijze, de manier waarop ze omgaan met kinderen, op elkaar afstemmen. Je kunt daarbij ook denken aan het werken aan dezelfde thema’s, of gebruik maken van vergelijkbare methodieken. Een reden die iets minder vaak genoemd wordt, maar minstens zo belangrijk is: door samen te werken met professionals met andere expertises kun je kinderen een rijker ontwikkelaanbod bieden en werken aan talentontwikkeling. Denk bijvoorbeeld aan een project als ‘Méér muziek in de klas’ of de samenwerking met een sportclub, waarbij experts op het gebied van muziek of sport op school komen.
Wat is een belangrijk voordeel van interprofessionele samenwerking (IPS) in de context van kind en educatie?
Ook dat is een vorm van interprofessioneel samenwerken. Het idee achter IPS is dat je samen verder komt dan alleen: de professionals die samenwerken zijn complementair aan elkaar. Dat wil zeggen: ieder heeft zijn eigen expertises waar je in zo’n samenwerking gebruik van maakt om een 4 gezamenlijk doel te bereiken. Als leraar kun je prima een korfballes geven, maar als je die les samen met een korfbaltrainer van de plaatselijke korfbalvereniging geeft, zal de les daar (waarschijnlijk) beter van worden. Een leraar kan heel goed omgaan met verschillen tussen leerlingen in een klas, maar als leerlingen echt gedragsproblemen vertonen, is het fijn als er bijvoorbeeld een gedragscoach meekijkt. De coach kan net andere vragen stellen en tips geven waar jij als leraar nog niet aan gedacht had. En als kleuterleraar kun je een nieuwe leerling op zijn gemak stellen, maar als de pedagogisch medewerker die die leerling al vier jaar kent jou alvast op de hoogste stelt van de leerling en misschien zelfs even meekijkt de eerste ochtend in groep 1, dan zorg je wellicht voor een net iets soepelere overgang.
Het klinkt heel logisch en toch kan de samenwerking in het domein kind en educatie beter (Van der Grinten et al., 2019, Verheijen-Tiemstra, et al., 2020). Hoe kan het dat we wel weten dat kinderen kunnen profiteren van een betere samenwerking, maar die samenwerking toch niet altijd opzoeken? Ook daarvoor zijn allerlei redenen te bedenken. Zo wordt vaak genoemd dat het ‘systeem’ er niet voor is ingericht: structuren van organisaties werken niet mee, kwaliteitskaders verschillen, professionals hebben verschillende cao’s waardoor overleg bemoeilijkt wordt, enzovoort.
Bovenal heeft het te maken met onze neiging om samen te werken met mensen die we kennen - Birds of a feather flock together – we zijn geneigd samen te werken met mensen die op ons ‘lijken’, met dezelfde interesses en dezelfde expertises. Zolang we de ander niet kennen, niet weten wat hij of zij precies doet en wat zijn of haar expertise is, zijn we minder geneigd elkaar op te zoeken. Je zou dus kunnen zeggen dat een voorwaarde voor effectieve IPS is dat je elkaar (beter) leert kennen.
Welke van de onderstaande belemmeringen voor effectieve interprofessionele samenwerking wordt expliciet genoemd in de tekst?
Opdracht: In het artikel worden verschillende voorbeelden genoemd om professionals te stimuleren om samenwerkingen buiten hun eigen vakgebied aan te gaan en elkaar te leren kennen. Voor deze opdracht bedenk je zelf een initiatief dat bijdraagt aan interprofessionele samenwerking ‘over het schoolhek heen’. Beschrijf in ongeveer 100-200 woorden waar jouw initiatief over gaat en welke professionals je hierbij betrekt.
Sociale kaart Nederland.
Voor deze opdracht leer je gebruik te maken van de sociale kaart. Lees de onderstaande casus en maak vervolgens de bijbehorende opdracht:
Milan is een negenjarige jongen die in groep 6 zit op de basisschool. De school maakt zich zorgen over hem vanwege meerdere problemen. Milan heeft moeite met lezen en rekenen en blijft achter op zijn leeftijdsgenoten. Hij is vaak boos, reageert impulsief en heeft moeite met samenwerken in de klas. De leerkracht vermoedt dat er thuis financiële problemen zijn en er mogelijk sprake is van verwaarlozing. Milan komt vaak zonder ontbijt naar school en zijn kleding is niet altijd schoon. De school heeft de ouders geadviseerd om hulp te zoeken maar zij weten niet goed waar ze moeten beginnen.
Opdracht: Het is aan jou om via de Sociale Kaart Nederland te zoeken naar relevante organisaties in jouw gemeente die Milan en zijn gezin kunnen ondersteunen. Ga naar de website Sociale Kaart Nederland. Zoek in jouw gemeente naar organisaties die hulp kunnen bieden bij de leerproblemen, gedragsproblemen en problemen thuis. Noteer ten minste één organisatie per probleemgebied en beschrijf kort wat deze organisatie kan betekenen voor Milan of zijn gezin.
Opdracht: Voor deze opdracht stel je zelf een hulpverleningsplan op. Kies de meest relevante organisaties uit je vorige opdracht. Beschrijf per organisatie: welke hulp ze bieden welke stappen Milan of zijn ouders moeten ondernemen om toegang te krijgen tot deze hulp hoe de organisaties kunnen samenwerken om Milan en zijn gezin te ondersteunen. Denk bijvoorbeeld aan informatie-uitwisseling, gezamenlijke afspraken of het opstellen van een plan van aanpak.
Theorie: Interprofessioneel samenwerkingsmodel
Een interprofessioneel samenwerkingsmodel is bedoeld om de samenwerking tussen professionals met verschillende achtergronden en expertises te ondersteunen en te verbeteren. Het model helpt om duidelijkheid te scheppen over de rollen en verantwoordelijkheden van de betrokken professionals, zodat ieder weet wat zijn of haar bijdrage is en waar ieders kracht ligt. Dit voorkomt verwarring en overlapping en zorgt ervoor dat iedereen vanuit zijn eigen deskundigheid bijdraagt aan het gezamenlijke doel.
Daarnaast bevordert zo’n model de communicatie en afstemming tussen de betrokkenen. Omdat het model vaak een gezamenlijke structuur of werkwijze biedt, spreken professionals als het ware dezelfde taal, wat het samenwerken makkelijker maakt. Ook maakt het model inzichtelijk dat alle betrokkenen werken aan een gedeeld doel – bijvoorbeeld het welzijn of de ontwikkeling van een kind – en dat samenwerking daarbij essentieel is.
Een belangrijk effect van interprofessionele samenwerking is dat signalen rondom een kind sneller en beter herkend worden, doordat meerdere perspectieven worden samengebracht. Door die bundeling van kennis en ervaring kunnen problemen eerder worden aangepakt en ontstaat er een breder en rijker aanbod voor het kind.
Verder draagt het model bij aan het opbouwen van onderling vertrouwen en wederzijds begrip. Professionals leren elkaar beter kennen, wat essentieel is omdat mensen van nature sneller samenwerken met bekenden. Tot slot stimuleert interprofessioneel samenwerken ook de professionele ontwikkeling: je leert van elkaars expertise, methodieken en aanpakken, wat je eigen handelen versterkt.
Waarvoor is een interprofessioneel samenwerkingsmodel vooral bedoeld?
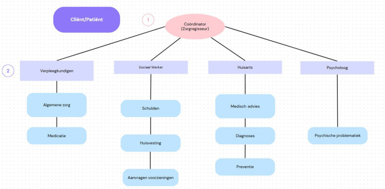
Kortom, een interprofessioneel samenwerkingsmodel zorgt ervoor dat samenwerking niet willekeurig of afhankelijk van toeval is, maar gestructureerd, doelgericht en kindgericht wordt aangepakt. Hieronder zie je een voorbeeld van zo'n samenwerkingsmodel.

Opdracht: Stel je voor dat je de taak hebt een interprofessioneel samenwerkingsmodel te ontwerpen voor een organisatie binnen de pedagogiek (bijvoorbeeld een basisschool). Maak een visueel schema waarin je de rollen en verantwoordelijkheden van verschillende disciplines weergeeft. Om het samenwerkingsmodel te maken, kun je gebruikmaken van bijvoorbeeld PowerPoint, Word of een leeg vel papier.
Dit is het einde van het lesstof-gedeelte van de proefles. Hopelijk heb je hiermee een goed beeld gekregen van het lesmateriaal van de opleiding. Naast de literatuur studeer je bij NTI ook met allerlei online studietools. Wil je hier meer over weten? Scroll dan snel verder!
3 Studeren bij onze partner: net zo flexibel als bij NTI
Deze opleiding volg je bij onze samenwerkingspartner LOI. Het verschil met studeren bij NTI is klein: ook hier leer je flexibel, persoonlijk en op een manier die past bij jouw leven.
Je krijgt toegang tot een overzichtelijke online leeromgeving met duidelijke leerroutes, opdrachten en handige extra’s. Ook ontvang je studiemateriaal thuis, zodat je alles bij de hand hebt om aan de slag te gaan. Studeren wordt op deze manier flexibel, duidelijk én goed te plannen. Dat voelt wel zo prettig, toch?
Daarom Flexibel studeren:
- Erkende opleidingen, bekende naam
- Studeren met veel persoonlijk contact
- Voordelig studeren, transparant over kosten
- Studeren op jouw moment en jouw manier
- Overal studeren met onze online leeromgeving
- Persoonlijke begeleiding door mentoren en ervaren docenten
- Werkgevers zijn snel overtuigd
Wij zijn trots op onze studenten
Studenten die flexibel studeren zijn geen doorsnee studenten. Ze volgen een studie naast hun volle leven; hun baan, gezin, hobby’s en vrienden. Ze bepalen hun eigen weg, gaan ook buiten de gebaande paden en studeren op de raarste momenten en vreemdste plekken. Het zijn doorzetters, vol motivatie. Omdat ze hun droom volgen, stappen zetten, de regie in eigen hand nemen. Ze mogen trots op zichzelf zijn. Wij zijn het in ieder geval.
Wat is jouw volgende stap?
We denken graag verder met je mee! Het starten van een studie is spannend en roept misschien nog wel meer vragen op. Maar wist je dat iets nieuws leren ook bijdraagt aan je levensgeluk? Je verder ontwikkelen is bovendien goed voor je zelfvertrouwen en je hebt natuurlijk aan de eettafel weer iets te vertellen ;-)
Klaar om te beginnen?
Heb je na het doen van deze proefles nog vragen? Of zijn er dingen waar je over twijfelt? Onze studieadviseurs geven je geheel vrijblijvend een persoonlijk studieadvies en beantwoorden al je vragen.
5 Ervaringen
Wat vinden onze eigen studenten van hun opleiding?
Bij NTI streven we naar kwalitatief goed onderwijs dat voor iedereen bereikbaar is. En wie kan dit beter beoordelen dan onze eigen studenten?
Chantal, 47 jaar
"Dit is mijn 2de studie bij de NTI en ik ben nog steeds enthousiast! Er is veel verbeterd vergeleken met mijn eerste studie en het is heel duidelijk wat je wanneer moet doen. Verder heb je veel vrijheid om zelf je tempo te bepalen en is de leerstof duidelijk aangegeven in de meeste boeken. Ik kan studeren bij de NTI van harte aanbevelen!"
Rick
"Prima opleiding! Het niveau is niet te moeilijk, je kunt er lekker snel doorheen werken. Ik vind de stages die erbij horen erg leuk.. zo leer je direct in de praktijk. Over het NTI zelf, ik zou ze zeker aanraden. Contact verloopt netjes en snel, bij vragen regelen ze vrijwel direct alles voor je. Top!"
Irene
"Een goede ervaring over het algemeen. Het thuis studeren bevalt me erg goed en ik vind het prettig dat ik de vrijheid heb om mijn studie zo in te delen zoals het voor mij goed uitkomt."
Sabine